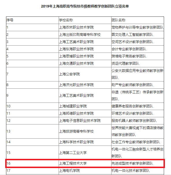
近日,2019年度上海高职高专院校市级精品在线开放课程和教师教学创新团队评审结果公布,经专家评审及市教委审核,制造工程系《工业产品设计与快速原型》课程和先进成型技术教学创新团队分别获批上海高职高专院校市级精品在线开放课程和教师教学创新团队立项。
为贯彻全国教育大会和全国高校思想政治工作会议精神,根据《上海市教育委员会关于做好2019年度上海高职高专院校市级精品在线开放课程申报工作的通知》(沪教委职〔2019〕52号)和《上海市教育委员会关于做好2019年度上海高职高专院校市级教师教学创新团队申报工作的通知》(沪教委职〔2019〕58号)文件要求,深化高等职业教育课程教学改革和加快“双师型”教师队伍建设,市教委开展2019年度上海高职高专院校市级精品在线开放课程和教师教学创新团队评选工作。制造工程系《工业产品设计与快速原型》课程和先进成型技术教学创新团队在学校领导指导下,在制造工程系、教务科、校办等多个部门的通力协作下,严格按照相关要求进行自评并完成申报工作。
《工业产品设计与快速原型》课程和先进成型技术教学创新团队获得市级立项,将促进信息技术与教育教学的深度融合和“双师型”教师队伍建设,为提高教育教学质量和技术技能人才培养质量提供强有力的课程资源和师资支撑。

